由厦门大学研究生院主办、萨本栋微米纳米科学技术研究院承办的2023年厦门大学微纳制造与智能制造暑期学校将于2023年7月24-到7月29日线上举办。本次暑期学校重点关注微纳制造与智能制造在计量、材料、仪器设备上相关的设计、工艺、控制和应用以及芯片和机器人关键技术等热门研究方向,通过对相关理论知识和工程案例的讲解,加强学员对于前沿微纳制造、智能制造及工程应用的理解。在本届活动中,学校将继续邀请国际和国内的知名专家学者在线上进行讲学,为从事微纳制造与智能制造领域的师生和科研人员打造零距离交流平台,提供了解学术发展动态和最新研究成果渠道。
往届活动精彩回顾
2019-2022年,我院共成功举办了四届微纳制造与智能制造暑期学校活动,连续三年每年近300名师生和青年科研工作者参与。活动丰富多彩,学员们认真聆听精彩讲座,积极提问、参与互动,受益匪浅。2019年,暑期学校还安排了机电工程系专业实验室的参观,并前往厦门制造业的龙头企业(金龙客车、奥佳华)参观和访学,反响热烈。暑期学校自开办以来,受到学员们的一致好评。厦语蝉鸣时,海内千里贤才汇聚,共研微纳材料之奥秘,共享智慧制造之玄妙。

图1 暑期学校讲座现场

图2 暑期学校部分授课截图
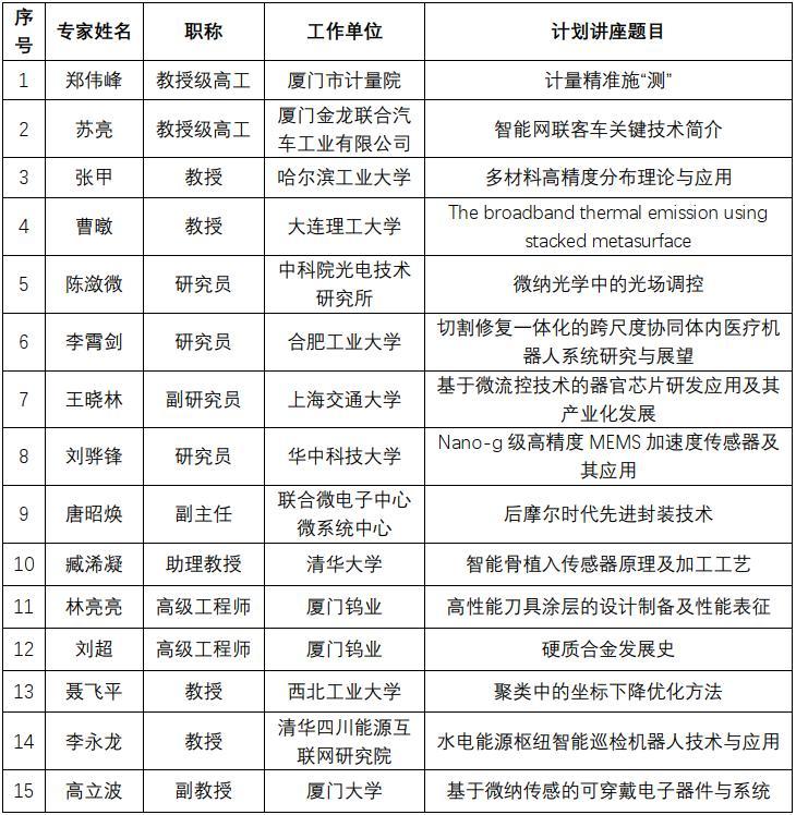
报告列表

本期暑期学校将通过网络报名,招收正式学员。有意参加活动的同学和青年研究人员可通过下方二维码报名。被录取的正式学员可以进入线上会议室听课并提问互动,各学员需自行准备相关终端设备,以便连线。学习结束后可获得暑期学校结业证书。本届暑期学校免收报名费和学杂费,欢迎大家踊跃报名,我们期待与您相聚云端。
请扫下方二维码报名

报名截止时间: 2023年7月19日17:00
联系方式:
肖丽丽
Tel: 0086-13859940098
Email: xiaolili@xmu.edu.cn
举办单位简介
萨本栋微米纳米科学技术研究院于2010年成立,前身为2001年2月设立的萨本栋微机电研究中心。为推动机械工程学科及我校相关工科的高质量发展,集中力量突破国家和区域重点产业的卡脖子难题,2023年学校将萨本栋微米纳米科学技术研究院和航空航天学院相关学科进行优化重组。重组后的研究院主要负责机械工程一级学科建设。
研究院聚焦微纳制造与智能制造领域,拥有以新加坡工程院院士、国家高层次人才、国家优青等为代表的优秀师资队伍,拥有集微米、纳米加工、制造和检测手段于一体的微纳工艺平台,是创新型、应用型人才的培育器,亦是保障各类国家重大科研任务顺利开展的技术研发基地和催化技术革新、成果转化的产业化基地。